7月31日,市场监管总局发布并施行《网络交易平台收费行为合规指南》(以下简称《指南》),进一步规范网络交易平台向平台内经营者收取佣金、抽成、会员费、技术服务费、信息服务费、营销推广费等收费行为。
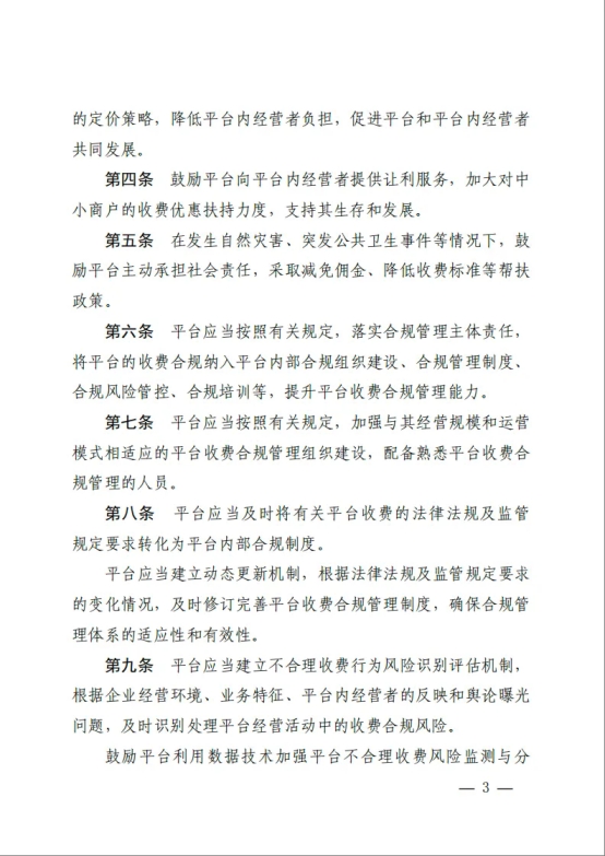
《指南》明确了平台收费应遵循的原则,倡导降低平台内经营者负担,强化平台合规自律,规范平台收费行为。《指南》要求平台落实合规管理主体责任,健全合规管理组织、配备合规管理人员,及时将监管制度内化为合规制度,建立不合理收费行为风险识别评估机制,加强防范不合理收费风险合规事前审核机制建设,强化合规培训,营造合规文化。
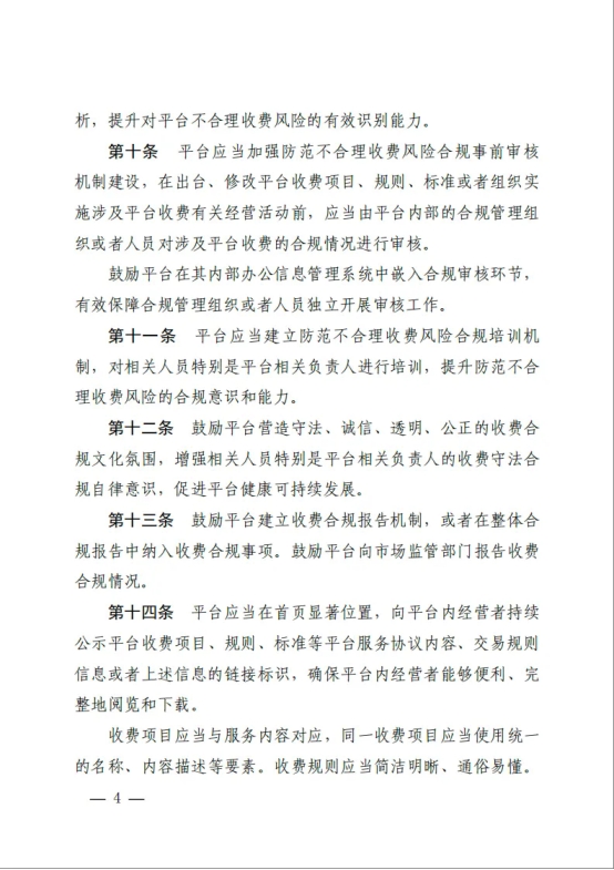
《指南》明确平台收费规则公示义务,要求平台在亚博电竞官方网址首页显著位置持续公示平台收费服务协议内容、交易规则信息等。明确平台修改收费规则需依法公开征求意见。明确收费规则历史版本保存时间,完整保存修改后的版本生效之日前三年的全部历史版本。
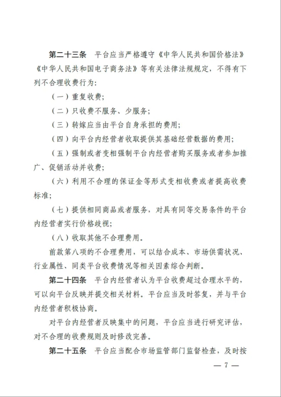
《指南》规定平台不得向平台内经营者重复收费,不得只收费不服务、少服务,不得转嫁应当由平台自身承担的费用,不得向平台内经营者收取提供其基础经营数据的费用,不得强制或者变相强制平台内经营者购买服务或者参加推广、促销活动并收费,不得利用不合理的保证金等形式变相收费或者提高收费标准,不得对具有同等交易条件的平台内经营者实行价格歧视等。
下滑查看《指南》全文







